Skip to main content
assistive.skiplink.to.breadcrumbs
assistive.skiplink.to.header.menu
assistive.skiplink.to.action.menu
assistive.skiplink.to.quick.search
Help
Online Help
Keyboard Shortcuts
Feed Builder
What’s new
Available Gadgets
About Confluence
Log in
Quick Search
Hit enter to search
Техническая документация Белоруссия
Content
Pages
Blog
Space Tools
Settings
Content Tools
www.belassist.by
View Page
A
t
tachments (1)
Page History
Page Information
View in Hierarchy
View Source
Export to Word
Hide Inline Comments
Pages
Типовые сценарии
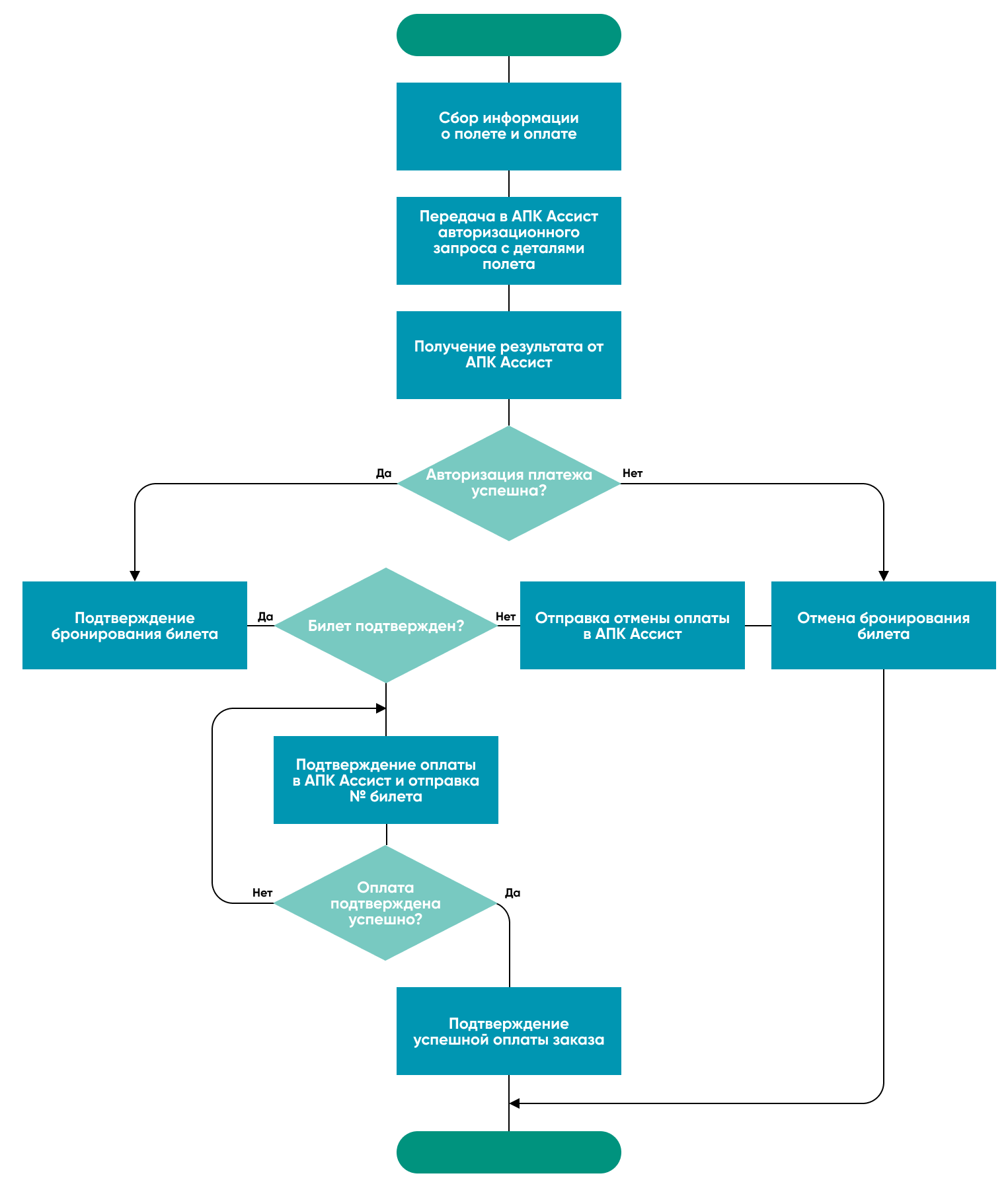
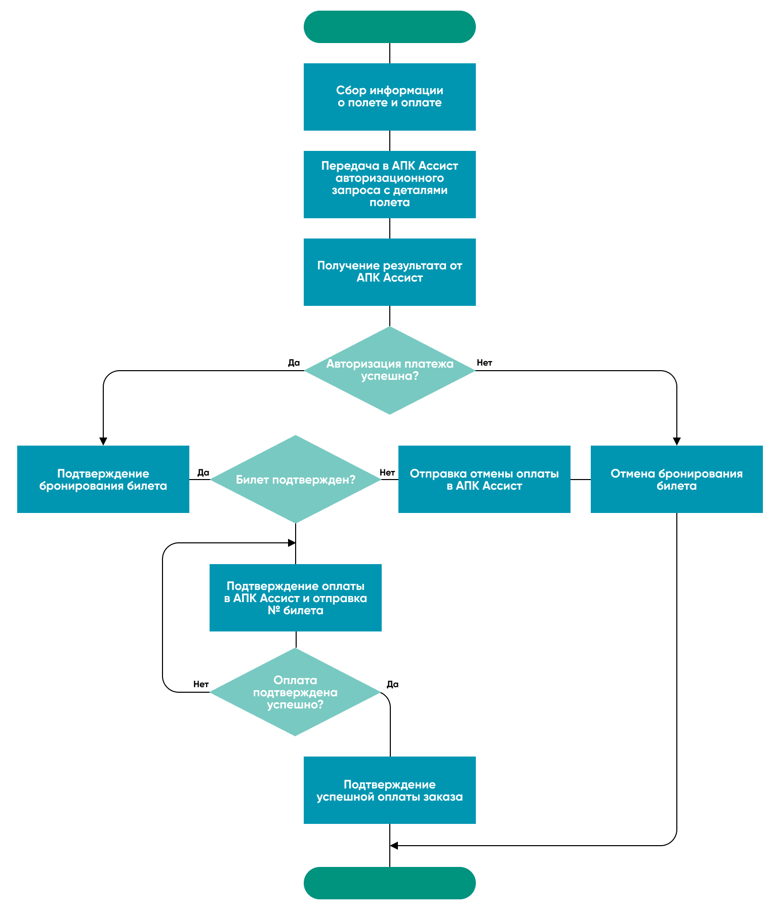
Передача расширенной записи с авиаполями (двустадийный режим)
Attachments
Name
Size
Creator
Creation Date
Labels
Comment
PNG File
7n. Алгоритм работы системы заказа билетов.png
86 kB
Oksana Chizhikova
Sept 22, 2021 13:49
No labels
Version 1 (current)
86 kB
Oksana Chizhikova
Sept 22, 2021 13:49
null