Для систем продажи авиабилетов предусмотрена возможность передать в авторизационном запросе дополнительные поля с информацией о полете. Информация о полете используется для формирования расширенной записи, отсылаемой в банк. Минимальные банковские требования к информации о полете — имя авиакомпании, код агента, дата отправления, номер билета.
При желании использовать двустадийный режим работы сначала следует проконсультироваться с сотрудниками службы поддержки (support@assist.ru). |
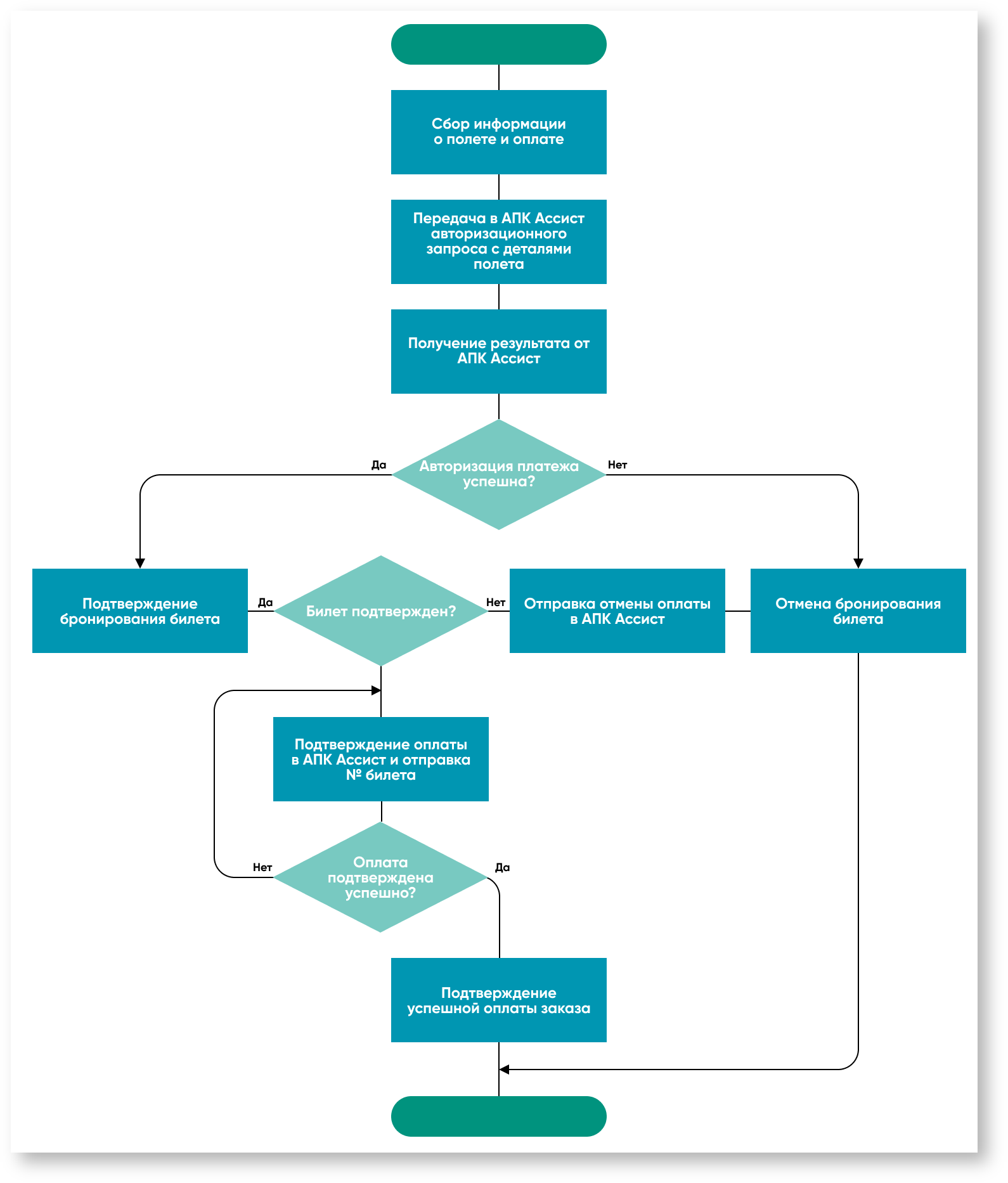
Алгоритм работы системы заказа билетов должен строиться по следующей схеме:

Дополнительные параметры для систем продажи авиабилетов передаются вместе с основными параметрами в авторизационном запросе, а также могут передаваться в запросах на подтверждение платежа, создание счета или оплату через web-сервисы silentpay и tokenpay в зависимости от того, какие из этих запросов использует предприятие.
Вся информация о полете передается в авторизационном запросе (кроме номера билета).
Номер билета (поле TICKET_NUMBER) передается в подтверждении оплаты (сервис charge — в запросе добавляется дополнительное поле TICKET_NUMBER).
Параметр PNR может быть передан как в авторизационном запросе, так и в запросе на подтверждение оплаты.
При двустадийном механизме работы списание средств со счета покупателя происходит только после подтверждения оплаты со стороны предприятия. |