You are viewing an old version of this page. View the current version.

Compare with Current View Page History

« Previous Version 32 Next »

Для систем продажи авиабилетов предусмотрена возможность передать в авторизационном запросе дополнительные поля с информацией о полете. Информация о полете используется для формирования расширенной записи, отсылаемой в банк. Минимальные банковские требования к информации о полетеимя авиакомпании, код агента, дата отправления, номер билета.

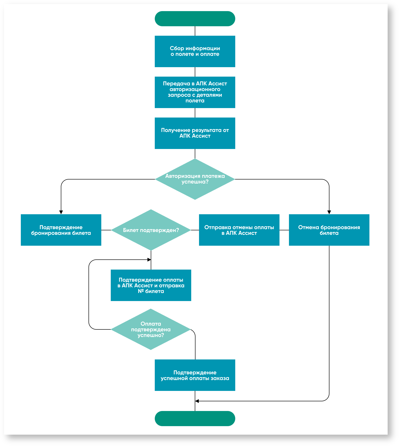
Алгоритм работы системы заказа билетов должен строиться по следующей схеме:


Возможные дополнительные параметры для систем продажи авиабилетов, которые следует передавать в авторизационном запросе вместе с основными параметрами платежа, приведены в нижеследующей таблице.

Дополнительные параметры авторизационного запроса:

Название

Обязательное поле

Принимаемые значения

Описание

PLAN_MOUNTH

Нет

2 цифры

“00”,“01”, …,“12”

Номер плана — количество месяцев, в течение которых возможна отсроченная оплата.  0 — если не используется.

INVOICE_NUMBER

Нет

6 цифр

Номер заказа/счета — назначается авиакомпанией для отслеживания платежей.

CHARGE_TYPE

Да

2 цифры

Тип оплаты — определяет, включены ли детали путешествия: “01” - ticket “02” - non-ticket

AIRLINE_NAME

Да

20 символов

Название авиакомпании — как оно указано в счете.

NUMBER_ PASSENGERS

Да

Число

Число пассажиров

PASSENGER_NAME

Да*

26 символов

Имя пассажира – как оно указано в счете.

TICKET_NUMBER

Да

14 цифр

Номер билета — уникальный идентификационный номер билета от продавца билета.

TICKET_ISSUER

Нет

20 символов

Продавец билета – как он указан в счете.

TICKET_ISSUER_ADDRESS

Нет

40 символов

Адрес продавца билетов.

DEPARTURE_AIRPORT

Да*

20 символов

Аэропорт вылета — место отправления, первые 3 символа должны быть кодом аэропорта.

ARRIVAL_AIRPORT_1

Нет*

20 символов

Аэропорт прибытия — место назначения, первые 3 символа должны быть кодом аэропорта.

CARRIER_CODE_1

Нет*

2 символа

Код перевозчика - IATA код перевозчика.

AIRLINE_CLASS_1

Нет*

2 символа

Класс авиалинии - IATA код класса

STOPOVER_CODE_1

Нет*

1 символ

Stopover Code — транзитный код

FLIGHTNUMBER_1

Нет

Строка

Номер рейса

ARRIVAL_AIRPORT_2

Нет*

20 символов

Аэропорт прибытия — место назначения, первые 3 символа должны быть кодом аэропорта.

CARRIER_CODE_2

Нет*

2 символа

Код перевозчика - IATA код перевозчика.

AIRLINE_CLASS_2

Нет*

2 символа

Класс авиалинии - IATA код класса

STOPOVER_CODE_2

Нет*

1 символ

Stopover Code — транзитный код

FLIGHTNUMBER_2

Нет

Строка

Номер рейса

ARRIVAL_AIRPORT_3

Нет*

20 символов

Аэропорт прибытия — место назначения, первые 3 символа должны быть кодом аэропорта.

CARRIER_CODE_3

Нет*

2 символа

Код перевозчика - IATA код перевозчика.

AIRLINE_CLASS_3

Нет*

2 символа

Класс авиалинии - IATA код класса

STOPOVER_CODE_3

Нет*

1 символ

Stopover Code — транзитный код

FLIGHTNUMBER_3

Нет

Строка

Номер рейса

ARRIVAL_AIRPORT_4

Нет*

20 символов

Аэропорт прибытия — место назначения, первые 3 символа должны быть кодом аэропорта.

CARRIER_CODE_4

Нет*

2 символа

Код перевозчика - IATA код перевозчика.

AIRLINE_CLASS_4

Нет*

2 символа

Класс авиалинии - IATA код класса

STOPOVER_CODE_4

Нет*

1 символ

Stopover Code — транзитный код

FLIGHTNUMBER_4

Нет

Строка

Номер рейса

CHARGE_DETAILS

Нет

20 символов

Детали платежа — описание платежа (кроме билетов). Как оно указано в счете (сверхнормативный багаж)

AGENT_CODE

Да

20 символов

Код агентства

RESTRICTED_TICKET_IND

Нет*

1 или 0

Индикатор ограниченного билета

PNR

Да

16 символов

PNR номер

DEPARTURE_DATE

Да

YYYYMMDD

Дата отправления.

Поля, помеченные знаком «*», рекомендуется передавать для создания полной расширенной записи для банка.

Вся информация о полете передается в авторизационном запросе (кроме номера билета).

Номер билета (поле TICKET_NUMBER) передается в подтверждении оплаты (сервис charge — в запросе добавляется дополнительное поле TICKET_NUMBER).

Параметр PNR может быть передан как в авторизационном запросе, так и в запросе на подтверждение оплаты.

При двустадийном механизме работы списание средств со счета покупателя происходит только после подтверждения оплаты со стороны предприятия.

Для подтверждения оплаты нужно отправить запрос на сервер АПК Ассист методом HTTP POST или SOAP кодировке UTF-8).

URL запроса для передачи финансового подтверждения:

https://<SERVER-NAME>/charge/charge.cfm.

Список параметров запроса для подтверждения оплаты:

Название

Обязательное поле

Принимаемые значения

Значения по умолчанию

Описание

Billnumber

Да

15 или 16 цифр

Расширенный формат


Номер платежа, соответствующий заказу в системе АПК Ассист, допускается передача расширенного номера платежа

Merchant_ID

Да

Число


Идентификатор предприятия в АПК Ассист

Login

Да

20 символов


Логин

Password

Да

30 символов


Пароль

Amount

Нет*

Число, 15 цифр

(разделители «.», «,»)


Сумма финансового подтверждения

Currency

Нет*

3 символа


Код валюты подтверждения. Может быть использован только код валюты операции оплаты

ClientIP

Нет

Максимум 15 цифр, 4 разделителя «.»


IP компьютера оператора, который производит подтверждение платежа

Language

Нет

RU – русский
EN – английский

RU

Язык выдачи результатов

TICKET_NUMBER

Да

14 цифр


Номер билета — уникальный идентификационный номер билета от продавца билета.

Format

Нет

1 – CSV, 2 – WDDX,
3 – XML, 4 – SOAP

Формат входных данных

Формат выдачи результатов

* Параметры Amount, Currency могут присутствовать или отсутствовать в запросе только одновременно. В случае отсутствия параметров операция подтверждения оплаты будет проведена на полную сумму.

Наверх