You are viewing an old version of this page. View the current version.

Compare with Current View Page History

« Previous Version 24 Next »

Для систем продажи авиабилетов предусмотрена возможность передать в авторизационном запросе дополнительные поля с информацией о полете. Информация о полете используется для формирования расширенной записи, отсылаемой в банк. Минимальные банковские требования к информации о полете — имя авиакомпании, код агента, дата отправления, номер билета.

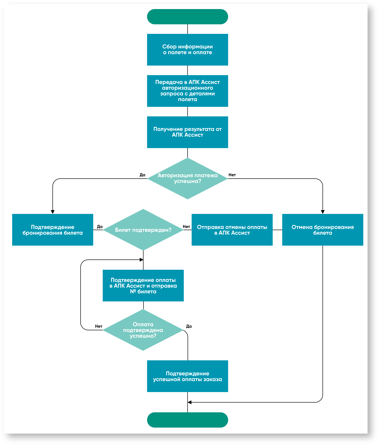
Алгоритм работы системы заказа билетов должен строиться по следующей схеме:

Дополнительные параметры для систем продажи авиабилетов передаются вместе с основными параметрами в авторизационном запросе, а также могут передаваться  в запросах на подтверждение платежа, создание счета или оплату через web-сервисы silentpay и tokenpay в зависимости от того какие из этих запросов использует предприятие.

Вся информация о полете передается в авторизационном запросе (кроме номера билета).

Номер билета (поле TICKET_NUMBER) передается в подтверждении оплаты (сервис charge — в запросе добавляется дополнительное поле TICKET_NUMBER).

Параметр PNR может быть передан как в авторизационном запросе, так и в запросе на подтверждение оплаты.

При двустадийном механизме работы списание средств со счета покупателя происходит только после подтверждения оплаты со стороны предприятия.

Наверх